公司新闻
通知公告 当前位置: 公司首页 >> 通知公告 >> 正文
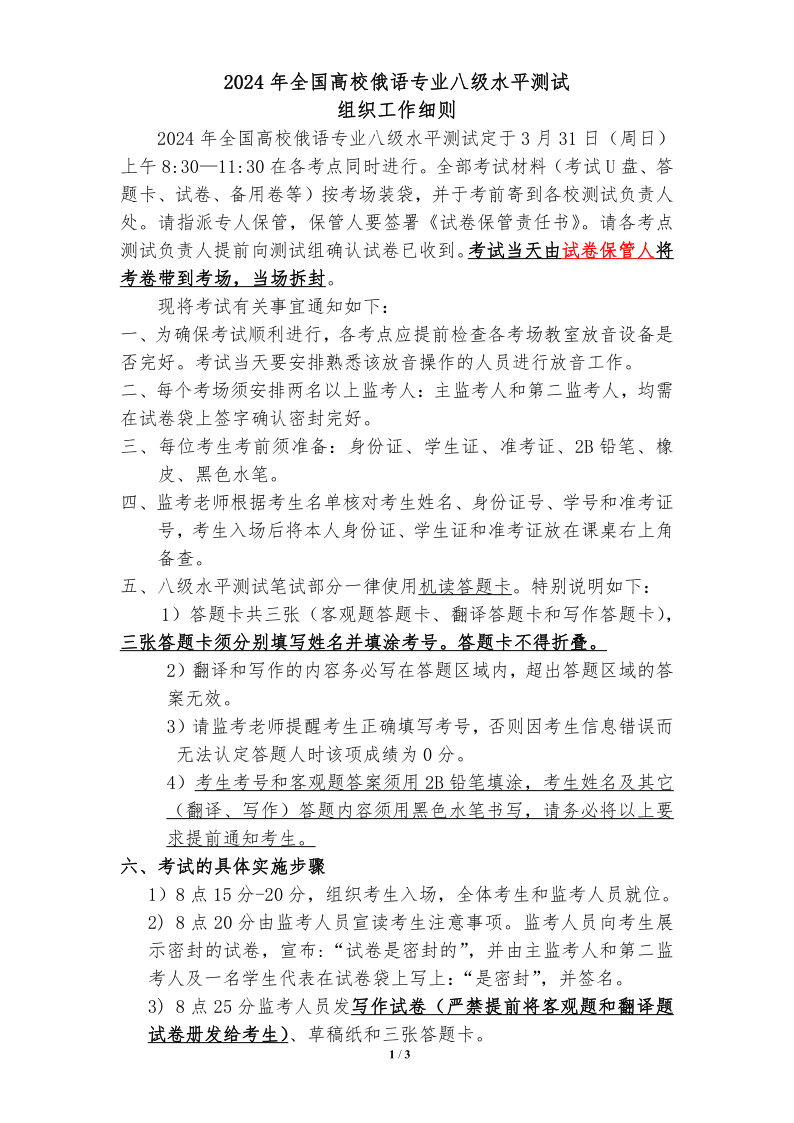
2024年俄语专八测试通知
发布时间:2024年03月27日 08:42  |  查看次数:[]




上一条:关于陈建明老师赴白俄罗斯国立经济大学访学的公示 下一条:2022-2023学年“五好员工”“优秀员工干部”“先进班集体”拟推荐名单公示

关闭

版权所有:伟德国际1946(源于英国)官方网站-Global Platform 陇ICP备05000590号 通讯地址:甘肃张掖环城北路846号 邮编:734000
电话:0936-8282057


官方微信